В трейдинге важно уметь быстро понимать, что происходит на рынке. Японские свечи – отличный способ увидеть, как меняется цена актива. Свечные паттерны для новичков и закаленных трейдеров помогают быстро понять, что было и что сейчас происходит с ценами, а также позволяет спрогнозировать их дальнейшее движение.
В данном обзоре мы расскажем, как читать свечные графики. Эта статья поможет вам разобраться в свечном анализе и лучше понимать поведение рынков, чтобы принимать правильные решения.
В этой статье мы разберем:
Ключевые факты
- Свечной график – это инструмент в теханализе, он показывает изменение цены актива за определенный период. На графике представлены японские свечи, каждая из которых отображает информацию про цену.
- Свечи бывают разные: бычьи – указывают на рост цены, а медвежьи – о снижении. Также существуют нейтральные, они формируются в условиях рыночной неопределенности.
- У свечи есть тело, которое отражает разницу между ценой открытия и закрытия периода. Кроме того, у тела есть тени (верхняя и нижняя), они отображают максимальную и минимальную цену за определенное время.
- Свечной график более наглядный, в отличие от графика линий или баров. Он сразу показывает, где цена была в начале и в конце, и насколько она изменилась за определенный период.
- Торговля по свечному графику заключается в том, чтобы наблюдать за формированием различных свечных формаций, которые могут помочь спрогнозировать дальнейшее направление цены. Следует также подтверждать паттерны техническими индикаторами.
- Плюсы: простая визуализация, наличие паттернов/сигналов. Минусы: субъективность оценки, необходимо подтверждение дополнительными инструментами теханализа, встречаются ложные сигналы на волатильных рынках.
- Чтобы торговать по моделям свечного анализа, целесообразно рассматривать более крупные таймфреймы, от H1 и выше. На них свечные паттерны формируются более отчетливо и дают меньше ложных сигналов.
- Свечные паттерны работают лучше на рынках с высокой ликвидностью, например, Forex или акции.
Что такое свечной график?
Свечной график показывает, как менялась цена актива за определенный промежуток времени. Каждая свеча представляет собой отдельный временной отрезок (минута, час, день) и рассказывает, какой была цена в моменты открытия/закрытия, а также минимальное и максимальное значение.
Свечи или график баров?
Выбор между японскими свечами и барами – важный момент для трейдера. Оба способа показывают, как менялась цена, просто выглядят они по-разному. Что лучше? Зависит от того, что вам больше нравится и как вы торгуете.
Характеристика | Японские свечи | График баров |
Визуальное представление | Цветное тело, бычье или медвежье, с тенями | Вертикальная линия с отметками открытия и закрытия |
Читаемость | Легко воспринимать общее направление движения цены | Требует большего внимания для анализа |
Простота идентификации паттернов | Более наглядные графические паттерны | Паттерны сложнее распознать |
Применение | Краткосрочной и среднесрочной торговли | Долгосрочной торговли и анализа тенденций |
Информативность | Открытие, закрытие, максимум и минимум цены | Та же информация, но визуализация слабее |
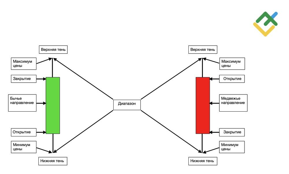
Из чего состоит свеча
Свеча на графике показывает, как менялась цена актива в течение определенного времени.
- Цена открытия: это цена в момент открытия периода (например, в начале дня или часа).
- Максимальная цена: максимальная стоимость, до которой доходила цена за определенный период.
- Минимальная цена: минимум, до которого достигала цена за рассматриваемый период.
- Цена закрытия – это цена по завершении периода.
- Тени свечи: это узкие вертикальные линии сверху и снизу свечи. Они показывают разницу между самой высокой и низкой ценой.
- Цвет свечи обозначает направление цены. Зеленая (или белая) значит, что цена поднялась, красная (или черная) – упала.
Популярные типы свечных паттернов
Свечные модели – это фигуры на графике цены, которые помогают трейдерам спрогнозировать дальнейшее движение котировок. Их довольно много, они показывают, когда тренд может развернуться, продолжиться или наступит консолидация.
Освоение наиболее распространенных свечных моделей позволит принимать взвешенные решения в процессе торговли. В этом разделе вы узнаете, как читать японские свечи.
Одинарные свечные паттерны
Одинарные свечные формации, которые появляются за один торговый период, помогают быстро оценить происходящее на рынке. Они показывают, кто сейчас доминирует – покупатели или продавцы. Такие модели могут сигнализировать о вероятном изменении тренда или сохранении текущей динамики.
Молот
Свечной паттерн Молот (Hammer) появляется после падения цены и сигнализирует о потенциальном росте. У модели маленькое тело сверху и длинная тень снизу, что намекает на окончание медвежьего тренда и разворот вверх.
Повешенный
Медвежий паттерн Повешенный формируется во время восходящего тренда. У модели небольшое тело свечи, длинный хвост внизу (минимум вдвое длиннее тела) и почти нет хвоста сверху. Данный паттерн сигнализирует, что тренд скоро развернется, и цена пойдет вниз.
Доджи
Свеча доджи показывает, что на рынке сейчас нет четкого направления – цена открытия почти равна цене закрытия. У такой свечи почти нет тела, что говорит о равной борьбе между покупателями и продавцами. Доджи часто сигнализирует о потенциальной смене тренда.
Какие бывают доджи:
- Доджи стрекоза: у нее длинная тень снизу и маленькая сверху (или вообще нет).
- Длинноногая доджи: у нее очень длинные тени и сверху, и снизу.
- Рикша похожа на длинноногую доджи, только тени сверху и снизу более-менее одинаковые.
- Доджи надгробие: у нее длинная тень сверху и маленькая (или совсем нет) снизу.
- Обычная доджи: цены открытия и закрытия почти одинаковы и находятся посередине.
- Доджи четырех цен: все цены (открытие, закрытие, максимум и минимум) совпадают.
Двойные свечные паттерны
Двойные свечные модели – это эффективный инструмент анализа графиков. Они показывают возможные изменения или продолжения тренда. Такие модели складываются из двух свечей подряд, чтобы убедиться в их точности, нужно внимательно изучить рыночную ситуацию.
Поглощение
Бычье поглощение появляется при нисходящем тренде. Сначала идет небольшая медвежья свеча, она сигнализирует о продолжении падения. Затем появляется большая бычья свеча, которая полностью закрывает собой предыдущую. Это значит, что покупатели стали сильнее и, возможно, начнется рост.
Медвежье поглощение возникает при восходящем тренде. Сначала идет небольшая бычья свеча, она показывает, что рост еще продолжается. Потом появляется большая медвежья свеча, которая полностью перекрывает предыдущую. Это говорит о том, что тренд, скорее всего, сменится на медвежий.
Завеса из темных облаков
Завеса из темных облаков – это медвежий паттерн на графике свечей, он сигнализирует о завершении восходящего тренда. Он появляется, когда после растущей свечи возникает падающая. Эта медвежья свеча открывается выше максимума предыдущей, но закрывается намного ниже ее середины. Это сигнализирует об усилении позиций продавцов.
Просвет в облаках
Паттерн Просвет в облаках говорит о возможном развороте вверх после длительного снижения. Сначала появляется медвежья свеча, за ней – бычья, которая открывается ниже минимума предыдущей, а закрывается выше середины ее тела. Это может быть сигналом смены тренда.
Тройные свечные паттерны
Тройные свечные модели указывают на возможную смену тренда или его продолжение. Чтобы разобраться в этих моделях, нужно быть внимательным и понимать рыночную ситуацию. Грамотный анализ этих моделей позволяет найти эффективные решения для прибыльной торговли.
Вечерняя и утренняя звезды
Утренняя звезда – это сигнал для покупателей о возможном окончании медвежьего тренда. Выглядит это так: сначала большая красная свеча, потом маленькая (доджи или волчок), и затем большая зеленая свеча закрывается выше середины первой. Маленькая свеча показывает, что продавцы уже не так сильны, а зеленая – что покупатели начинают брать верх.
Вечерняя звезда – наоборот, знак для продавцов. Она сигнализирует о возможном завершении бычьего тренда. Состоит она из большой зеленой, маленькой (доджи/волчок) и большой красной свечей. Красная свеча закрывается ниже середины первой зеленой.
Три наступающих белых солдата
Свечная модель Три белых солдата – это сигнал к покупке. Паттерн говорит о том, что нисходящий тренд, возможно, закончился, или что восходящий тренд продолжится. Выглядит она как три идущие подряд восходящие свечи. Тени у этих свечей маленькие, либо их нет совсем. Каждая новая свеча открывается внутри тела предыдущей и закрывается выше. Такая модель показывает, что покупатели настроены серьезно, возможен дальнейший рост.
Три черные вороны
Паттерн Три черные вороны говорит о возможном развороте тренда на нисходящий. Выглядит он как три длинные красные свечи подряд, почти без теней. Каждая новая свеча открывается в теле предыдущей и закрывается ниже.
Технический анализ свечных графиков: Комплексная стратегия торговли
Рассмотрим пример комбинированной торговли на четырехчасовом графике валютной пары EUR/USD.
Определяем общий контекст рынка и ловим разворот тренда:
- Цена двигалась в нисходящем тренде, прежде чем начали формироваться разворотные паттерны свечного анализа.
- Далее мы видим начало развития бычьего тренда.
- Определяем уровни поддержки, от которых цена отталкивается вверх.
- Определяем уровне сопротивления, где цена может развернуться вниз и можно расположить тейк-профит.
- Строится бычий паттерн Hammer.
- Есть подтверждение от другой разворотной фигуры Бычье поглощение.
- Наблюдается рост тиковых объемов.
- Значения MACD пересекли нулевую границу вверх – сигнал на покупку.
- Значения RSI вышли из зоны перепроданности – сигнал на открытие лонга.
- Значения MFI стали увеличиваться, оттолкнувшись от нижней границы. Наблюдается приток ликвидности — сигнал на покупку.
- Открываем длинную позицию на уровне 1,1205, есть дополнительный сигнал от индикатора VWAP и SMA20.
- Выставляем стоп-лосс на отметке 1,1099 для минимизации рисков.
- Выставляем тейк-профит на уровнях сопротивления: 1,1276; 1,1385; 1,1437.
- Фиксируем прибыль, так как в области 1,1437 формируются медвежьи разворотные модели Вечерняя звезда.
- Построение паттерна Две взлетевшие вороны.
- Консолидация актива, угасание бычьего импульса и образование паттерна Три черные вороны.
- Снижение тиковых объемов – сигнал на разворот вниз.
- Значения MACD пересекли сигнальную линию вниз, сигнал на продажу.
- Значения RSI вышли из зоны перекупленности и снижаются.
- Значения MFI также развернулись вниз от верхней границы, отток ликвидности — сигнал на шорт.
Следует подчеркнуть: при совмещении свечного анализа с дополнительными техническими инструментами трейдер может заметно увеличить свои шансы на успех.
Начать торговлю с проверенным брокером
Заключение
Для трейдера навык анализа свечей очень важен. Умение видеть свечные модели помогает находить оптимальные точки открытия сделок, уровни поддержки и сопротивления, и, таким образом, принимать обдуманные решения.
Если сочетать анализ свечей с другими способами технического анализа, можно получить полную картину рынка и увеличить свои шансы на прибыль. Но нужно помнить, что никакой метод не дает стопроцентной гарантии успеха, поэтому управление рисками остается очень важным в торговле.
Освойте безопасную торговлю свечными паттернами, открыв бесплатный демо-счет в LiteFinance.
Получить бесплатный доступ к демо-счету на Форекс без регистрации в удобной платформе
FAQ по анализу свечных паттернов
Начните с простого: разберитесь, как устроена свеча – тело, тени, что они значат. Узнайте, что такое бычьи и медвежьи свечи. Тренируйтесь видеть, как графики соотносятся с изменением цен.
Смотрите на общую картину: анализируйте свечные формации с учетом рыночной ситуации. Обращайте внимание на объемы торгов, уровни поддержки и сопротивления. Чтобы быть увереннее в прогнозах, сверяйтесь с другими индикаторами.
Да, но это требует времени, практики и глубокого понимания технических индикаторов. Освоив анализ свечных моделей, уровней поддержки и сопротивления и объемов торгов, можно повысить точность прогнозов и принимать взвешенные инвестиционные решения.
Торгуйте быстро: если занимаетесь дневной торговлей, используйте графики с коротким временным интервалом – 5, 15 и 30 минут. Они дают больше сигналов и возможностей для быстрых сделок.
Свеча с длинным телом и короткими тенями, которая формируется против основного тренда, часто говорит о скором развороте. Но важно смотреть на ситуацию в целом и получать подтверждение другими техническими индикаторами.
Однозначного ответа нет, но часто выделяют Молот и Перевернутый молот, они сигнализируют о потенциальном развороте тренда. Важно учитывать рыночный контекст, показания других индикаторов и личный опыт торговли. Не стоит полагаться исключительно на одну модель.
Доджи – это свеча с маленьким телом или вообще без него, она сигнализирует о неопределенности на рынке. Цены открытия и закрытия почти совпадают. Доджи могут указывать на возможный разворот тренда, особенно если появляется после длительного восходящего или нисходящего движения.
Не стоит полагаться только на японские свечи: точность любой свечной модели зависит от ситуации, подтверждения другими сигналами и опыта трейдера. Ни один сигнал не гарантирует 100% успех.
Классическая бычья модель – Поглощение. Она формируется, когда маленькая медвежья свеча полностью поглощается последующей большой бычьей свечой. Это указывает на сильное давление покупателей и вероятное развитие восходящего тренда.
Для трейдера, удерживающего длинные позиции, медвежья модель – сигнал к осторожности. Для медведей она предоставляет возможность открыть потенциально прибыльную сделку. Оценка зависит от стратегии и целей.
Последовательно растущие максимумы и минимумы, увеличивающиеся объемы при росте и пробой ключевых уровней сопротивления. Индикаторы, такие как скользящие средние и RSI, а также бычьи свечные модели, могут подтвердить бычий тренд.

Содержание данной статьи является исключительно частным мнением автора и может не совпадать с официальной позицией LiteFinance. Материалы, публикуемые на данной странице, предоставлены исключительно в информационных целях и не могут рассматриваться как инвестиционный совет или консультация для целей Директивы 2014/65/EU.
В соответствии с законодательством об авторском праве, эта статья является объектом интеллектуальной собственности, что включает в себя запрет на ее копирование и распространение без согласия.





























































